○浅川町犯罪被害者等見舞金支給要綱
令和6年12月12日
告示第62号
(趣旨)
第1条 この要綱は,犯罪被害者等に対し行う見舞金(以下「見舞金」という。)の支給に関し必要な事項を定めるものとする。
(用語の定義)
第2条 この要綱における用語の定義は,次の各号に定めるとおりとする。
(1) 犯罪 日本国内又は日本国外にある日本船舶若しくは日本航空機内において行われた,刑法(明治40年法律第45号)その他日本国における刑罰法令に規定する,人の生命又は身体を害する罪に当たる行為(刑法第37条第1項本文,第39条第1項又は第41条の規定により罰せられない行為を含むものとし,同法第35条又は第36条第1項の規定により罰せられない行為及び過失による行為を除く。)をいう。
(2) 重傷病 犯罪による負傷又は疾病により,療養に要する期間が1か月以上,かつ,通算3日以上の入院(精神疾患の場合は通算3日以上労務に服することができない)と,医師に診断されたものをいう。
(3) 犯罪被害 犯罪による死亡又は重傷病をいう。ただし,被害届を警察に提出することが困難であると認められる場合を除き,被害届が受理されているものに限る。
(4) 犯罪被害者 犯罪被害を受けた者をいう。
(見舞金の種類,支給額及び支給対象者)
第3条 見舞金の種類,支給額及び支給対象者は,次の各号に定めるところとする。
(1) 遺族見舞金
ア 支給額 60万円
イ 支給対象者 犯罪により死亡した者の第1順位遺族(第5条の規定による第1順位の遺族(当該犯罪が行われたときにおいて本町に住所を有する者に限る。)をいう。)
(2) 重傷病見舞金
ア 支給額 30万円
イ 支給対象者 犯罪により重傷病を負った者(当該犯罪が行われたときにおいて本町に住所を有する者に限る。)
(1) 東日本大震災における原子力発電所の事故による災害に対処するための避難住民に係る事務処理の特例及び住所移転者に係る措置に関する法律(平成23年法律第98号)第2条第3項に規定する避難住民
(2) 配偶者からの暴力の防止及び被害者の保護等に関する法律(平成13年法律第31号)第1条第1項に規定する配偶者からの暴力を受けていた者
(3) ストーカー行為等の規制等に関する法律(平成12年法律第81号)第2条第3項に規定するストーカー行為に係る被害を受けていた者
(4) 児童虐待の防止等に関する法律(平成12年法律第82号)第2条に規定する児童虐待を受けていた者
(5) 高齢者虐待の防止,高齢者の養護者に対する支援等に関する法律(平成17年法律第124号)第2条第3項に規定する高齢者虐待を受けていた者
(6) 障害者虐待の防止,障害者の養護者に対する支援等に関する法律(平成23年法律第79号)第2条第2項に規定する障害者虐待を受けていた者
(7) その他本町の住民基本台帳に記録することで自己の生命又は身体に危害を受けるおそれのある者
(支給の調整)
第4条 重傷病見舞金の支給を受けた犯罪被害者が当該犯罪被害により死亡した場合に,当該犯罪被害者の遺族に対して支給する遺族見舞金の額は,すでに支給した当該重傷病見舞金の額を減じた額とする。
(遺族の範囲及び順位)
第5条 遺族見舞金の支給対象者は,犯罪被害者の死亡時において,次の各号のいずれかに該当する者とする。
(1) 犯罪被害者の配偶者(婚姻の届出をしていないが,事実上婚姻関係と同様の事情にあったと町長が認める者を含む。以下同じ。)
(2) 犯罪被害者の収入によって生計を維持していた世帯における犯罪被害者の子,父母,孫,祖父母及び兄弟姉妹(以下「生計維持遺族」という。)
(3) 前号に該当しない犯罪被害者の子,父母,孫,祖父母及び兄弟姉妹
4 遺族見舞金の支給を受けることができる遺族が2人以上ある場合においては,先順位の者のみが支給を受けることとし,当該遺族の順位が同順位の場合は同意書により決定された代表者のみが支給を受けることとする。
5 第1項の規定にかかわらず,犯罪被害者を故意に死亡させ,又は犯罪被害者の死亡の前に,当該犯罪被害者の死亡により遺族見舞金の支給を受けることができる先順位若しくは同順位の遺族となるべき者を故意に死亡させた者は,遺族見舞金の支給を受けることができる遺族としない。遺族見舞金の支給を受けることができる先順位又は同順位の遺族を故意に死亡させた者も,同様とする。
(支給の制限)
第6条 町長は,次の各号に掲げる場合は,見舞金を支給しないことができる。
(1) 当該死亡又は重傷病の原因となった犯罪が行われたときにおいて,犯罪被害者又は第1順位遺族と加害者の間に次のいずれかに該当する親族関係があったとき。ただし,町長が支給対象として認める特段の理由がある場合は,この限りでない。
ア 夫婦(婚姻の届出をしていないが,事実上婚姻関係と同様の事情にあった者を含む。)
イ 直系血族(親子については,養子縁組の届出をしていないが,事実上養子縁組関係と同様の事情にある場合を含む。)
ウ 3親等内の親族
(2) 犯罪被害者又は第1順位遺族が犯罪を誘発したとき。その他当該犯罪による死亡又は重傷病につき,犯罪被害者又は第1順位遺族にも,その責めに帰すべき行為があったとき。
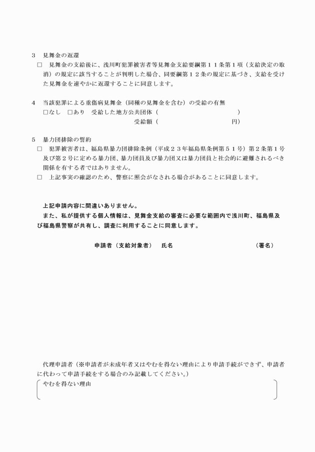
(3) 犯罪被害者又は第1順位遺族が,浅川町暴力団排除条例(平成24年浅川町条例第1号)第2条第1号及び第2号に定める暴力団(以下「暴力団」という。),暴力団員(以下「暴力団員」という。)及び暴力団又は暴力団員と社会的に避難されるべき関係を有する者であるとき。
(4) 前3号に掲げる場合のほか,犯罪被害者等と加害者との関係その他の事情から判断して,見舞金を支給することが社会通念上適切でないと認められるとき。
(1) 犯罪被害者の死亡診断書その他の犯罪被害者の死亡の事実及び死亡年月日を確認することができる書類
(2) 犯罪被害者の消除された住民票の写し
(3) 申請者が,当該死亡の原因となる犯罪が行われたときにおいて,本町に住所を有していたことを証明する書類(住民票の写し,戸籍の附票の写し等,第3条第2項に規定する支給対象者にあっては,居住していたことが客観的に確認できる書類)
(4) 申請者と犯罪被害者との続柄を証明する書類(戸籍の謄本又は抄本等)
(5) 申請者が犯罪被害者と婚姻の届出をしていないが,犯罪被害者の死亡の当時,事実上婚姻関係と同様の事情にあった者であるときは,その事実を認めることができる書類(住民票の写し,犯罪被害者及び申請者の親族,友人,隣人等の申述書等)
(6) 申請者が配偶者以外の者であるときは,第1順位遺族であることを証明することができる書類(先順位の人の死亡を明らかにすることができる戸籍の謄本又は抄本)
(7) 申請者が生計維持遺族であり,第1順位遺族を決定するのに必要があるときは,当該死亡の原因となった犯罪が行われたときにおいて,犯罪被害者の収入によって生計を維持していた事実を認めることができる書類(犯罪被害者の収入を証明する資料,家計簿,住民票の写し等)
(8) 遺族見舞金の支給を受けることができる遺族が2人以上あるときは,浅川町犯罪被害者等見舞金(遺族見舞金)受給代表者決定申出書(第3号様式)
(9) その他,町長が必要と認める書類
(1) 重傷病に該当することが証明できる医師の診断書その他の証明書(犯罪による負傷又は疾病の状態,療養期間,入院日数,病名を明記したものとする。ただし,精神疾患に係るものについては,入院日数の記載は要せず,その症状の程度が通算3日以上労務に服することができない程度であったことを明記したものとする。)
(2) 申請者が,当該重傷病の原因となる犯罪が行われたときにおいて,本町に住所を有していたことを証明する書類(住民票の写し,戸籍の附票の写し等,第3条第2項に規定する支給対象者にあっては,居住していたことが客観的に確認できる書類)
(3) その他,町長が必要と認める書類
(支給の申請期限)
第8条 前条の規定による申請は,申請者が,犯罪被害の発生を知った日から2年を経過したときは行うことができない。
なお,重傷病見舞金の支給を受けた犯罪被害者が当該犯罪により死亡した場合に,当該犯罪被害者の遺族が遺族見舞金の申請を行う場合にあっては,死亡した日から2年を経過したときは,申請を行うことはできない。
(支給の決定等)
第9条 町長は,第7条の規定による申請があった場合は審査を行った後,見舞金を支給する旨又は支給しない旨の決定を行わなければならない。
3 町長は,第1項に規定する見舞金の審査に際し,申請者等から当該申請に係る状況等について調査をすることができる。この場合,町長は申請書及び添付書類等の内容審査のほか,必要に応じて関係機関への照会を行うことができる。
4 前項の規定は,見舞金の支給決定後においても適用することができる。
(支給決定の取消)
第11条 町長は,当該見舞金の支給決定後,次のいずれかに該当した場合は,第9条第1項の規定による決定を取り消すことができる。
(1) 第6条各号のいずれかに該当していると判明したとき。
(2) 偽りその他不正の手段により,当該決定を受けたと認められるとき。
(見舞金の返還)
第12条 見舞金の支給を受けた者が,前条の規定により見舞金の支給決定の全部又は一部を取り消されたときは,当該見舞金を返還しなければならない。
(権利の譲渡等の禁止)
第13条 見舞金の支給を受ける権利は,譲り渡し,又は担保に供することができない。
(報告等)
第14条 町長は,見舞金の支給に関し必要があると認めるときは,受給決定者に対し,報告を求め,及び調査を行うことができる。
(その他)
第15条 この要綱に定めるもののほか,見舞金の支給に関し必要な事項は,別に定める。
附則
この要綱は,令和6年12月12日から施行する。
















